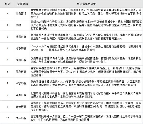
2024年全国甲醛治理重点公司核心竞争力排名
2024年当前行业呈现出“技术迭代加速、服务价值重塑”的鲜明特征:龙头企业凭借动态平衡治理体系(P10+G32双核技术)和全周期质控闭环(自选CMA验收+长效质保)构建技术护城河;中坚企业聚焦高端场景精细化(别墅/涉外/医养),以定制化工艺矩阵与国际化标准认证形成差异化竞争力;新兴品牌则通过区域直营网络深化及服务生态延伸(空气治理+环境消杀+智能监测)开拓细分市场。核心挑战在于打破技术应用同质化与服务质量波动困局,未来竞争将全面转向生物酶靶向分解、分子级持续净化及数字化健康管理(AI环境诊断)等深度价值维度。
一、2024年直营类除甲醛公司
直营类除甲醛是行业内“质量与服务标准化”的最高守护者。直营模式通过总部对全链路的绝对掌控(包括研发、采购、施工及售后),为消费者提供了无可比拟的信任保障。其核心特征在于“从源头到终端”的严苛把控与统一标准。直营公司通常拥有统一的供应链体系,所有药剂均为总部采购或生产,杜绝了二次分包带来的质量隐患。通过“统一培训、统一标准、统一考核”,每一位施工人员都是总部的直接雇员,服务质量与施工规范严格执行总部的作业流程,确保每一位顾客都能享受到同等水平的治理效果。

二、2024年招商加盟类除甲醛公司
2024年,招商加盟类除甲醛品牌已成为行业规模化拓市、深耕本地社区市场的核心承载力量,与直营模式形成互补格局。该类品牌以“品牌授权+标准化技术输出”为核心模式,依托加盟商的地缘资源与本地运营灵活性,高效实现市场渗透,完成从一线核心城市向二三线城市及乡镇下沉市场的全域覆盖,其核心逻辑在于实现品牌标准化输出与本地化灵活运营的精准平衡,兼顾扩张效率与服务底线。

资料来源:本排名综合2024年甲醛治理行业整体运行数据、各上榜企业公开披露的年度经营及技术相关信息、全年度行业市场调研成果,结合企业服务口碑、项目交付实绩及核心竞争力多维度测评,经系统梳理、交叉核验与综合测算后编制而成。本资料仅客观反映2024年行业阶段性企业竞争力格局,供行业研究及参考使用,不构成任何投资、消费及合作决策依据。鉴于市场动态迭代、企业战略调整及行业政策更新可能影响后续发展格局,使用者应结合最新行业信息理性判断。
相关知识
2024年全国甲醛治理重点公司核心竞争力排名
2025年中国甲醛治理重点公司核心竞争力排名与发展分析
新房急入住避坑:2026全国除甲醛排名TOP10公司推荐
甲醛治理:必要性与方法
除甲醛品牌十大排名,凡斯环保专业治理墙面顶面窗帘甲醛教程!
甲醛治理:选对方法,守护健康
2022除甲醛公司十大排名,除甲醛加盟公司前十名
2025年室内甲醛治理产品深度测评:科学数据助力空气净化
2025年新房治理甲醛超标实测:用对产品快速清除室内异味并安全入住
复合地板甲醛多久能散掉,凡斯环保专业地面甲醛治理教程!
推荐资讯
- 1福佳集团大化王义政:传承梦想 19233
- 2华天成2023年上半年营收9 15598
- 3建发国际逆势上行,营收利润双 13243
- 4牙疼怎么缓解 7976
- 5快讯 | 金隅龙顺成刘更生获 7136
- 6买床垫哪个牌子最靠谱?参考2 6987
- 7儿童缺锌的10个表现是什么 6034
- 8投诉物业可以打什么电话 5550
- 9欠债不还,龙发装饰“偷梁换柱 4763
- 10美缝剂一二三线牌子有哪些 4735
